目前所有海外美股、期货、外汇等券商都需要在中国获得牌照才能经营,否则都是无牌非法经营,投资者的交易行为不受法律保护。 金融投资风险极高,入市有风险,投资需谨慎。

L**4
发布于 2026-03-27 10:23:54
您好,建议您尽快收集齐相关证据到当地的经济侦查大队报案!
今天给大家分享一件发生在我身上的真实的股票杀猪盘。
一周前接一个号称上海证券荐股的电话,告诉我免费推荐股票,挣了钱再分红,赔了钱机构给弥补损失。想着反正没有什么损失就答应了。按他们的要求我下载了立方私域,他们有三种票。
推广票,不需要资金要求,挣了钱他们还给分红,如果亏了他们还给弥补损失。
调研票,都是涨停板的票,保证10%的收益。
折价票,收益在20%左右。最低20万起步。
新手只能操作推广票,我作为新人只能操作推广票。第一天推荐的是华胜天成,第一次小试牛刀就赚了一千多。另外还额外给了288的分红,说是配合机构的分红。说实话,对他们我还真的有点相信了。可第二天他们推荐的股票亏损,没想到人家二话不说就把损失的两千多达到了APP上,而且这两千多我确实能正常提现到银行卡。
其实这一切都是人家的饵。接下来人家就需要要割你的肉了。他们说我已经达到操作调研票和折价票的要求,可以跟他们操作了。但作为新人为了保证能跟上操作,需要先交一个1980的意向金,打到APP上,然后问我能有多少资金跟上操作。这里要注意了,调研票和折价票都要在他们的APP上操作才行,也就是你所以的资金都要打到他们的APP上,为了试探他们我说资金还没到位,先给他们打个1980的意向金报上名,资金到了在跟上操作,他们说没问题。可当我往这个APP上充钱的时候,手机多次提醒黑户。
在我打入他们账户第二天一早,我的手机就报警了,说110反诈中心检测我我正在遭受诈骗活动,一会警察的电话就打了过来,我把情况和他们说了一遍。他们告诉这就是一场骗局,千万不要再打款了。
可我还有1980的资金在那个APP上呢。一到开盘时间我立马把钱给转了出来,真没想到还真转出来了。庆幸少损失了两千块钱。可等我转出后那个立方私域的群我就进不去了。估计人家也发现了。
还有在这几天的接触中,群里会有很多人分享他们赚钱的经历,都是投入四五十万的,但你仔细看就会发现就是那么十几个人在群里活跃。
说实话我真的有点心动了。他们的诱惑太大了,一周40%的收益啊
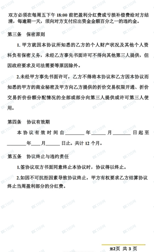
我把他们发的合同和几个聊天记录都放上去了。希望大家提高警惕,谨防诈骗!









01:22
01:02
01:11
01:17
01:15
01:04
01:08
评论